微博 智能问答
繁  |  简
卫滨区人民政府门户网站logo
进入适老模式 无障碍阅读
本 站
  • 首页
  • 走进卫滨
  • 今日卫滨
  • 政府信息公开
  • 政务服务
  • 政民互动
  • 政务服务“好差评“
  • 专题专栏
    新型冠状病毒疫情防控
    阳光信访
    深入学习贯彻党的二十大精神
    国防教育
    信用卫滨
    习近平系列重要讲话数据库
    优化营商环境
    涉企行政检查公示专栏
    府院联动
  • 首页
  • 政府信息公开
  • 法定主动公开内容
  • 重点领域信息公开
  • 其他财政信息

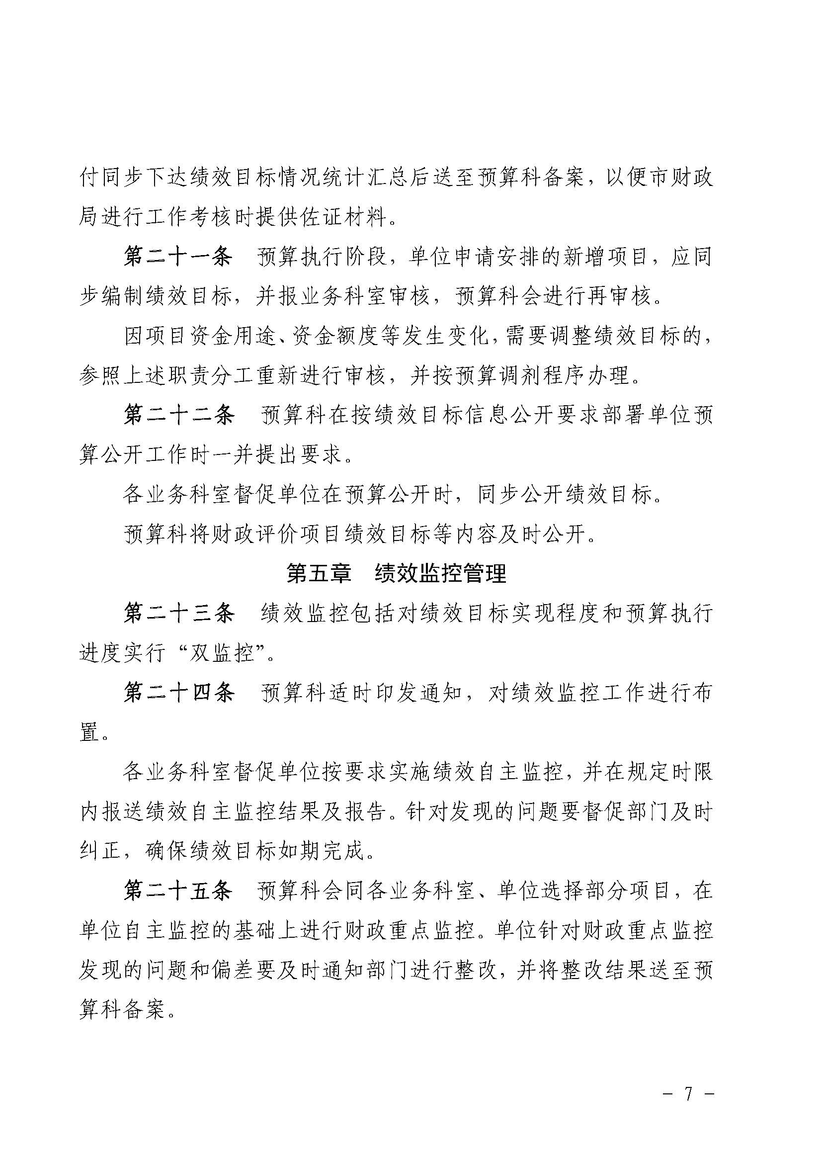
《卫滨区财政局预算绩效管理内部工作规程》

卫滨区人民政府 www.wbq.gov.cn 时间:2020-12-29 14:58 浏览量:

卫滨财预2020年45号《卫滨区财政局预算绩效管理内部工作规程》(新财效【2020】4号)_页面_01.jpg卫滨财预2020年45号《卫滨区财政局预算绩效管理内部工作规程》(新财效【2020】4号)_页面_02.jpg卫滨财预2020年45号《卫滨区财政局预算绩效管理内部工作规程》(新财效【2020】4号)_页面_03.jpg卫滨财预2020年45号《卫滨区财政局预算绩效管理内部工作规程》(新财效【2020】4号)_页面_04.jpg卫滨财预2020年45号《卫滨区财政局预算绩效管理内部工作规程》(新财效【2020】4号)_页面_05.jpg卫滨财预2020年45号《卫滨区财政局预算绩效管理内部工作规程》(新财效【2020】4号)_页面_06.jpg卫滨财预2020年45号《卫滨区财政局预算绩效管理内部工作规程》(新财效【2020】4号)_页面_07.jpg卫滨财预2020年45号《卫滨区财政局预算绩效管理内部工作规程》(新财效【2020】4号)_页面_08.jpg卫滨财预2020年45号《卫滨区财政局预算绩效管理内部工作规程》(新财效【2020】4号)_页面_09.jpg卫滨财预2020年45号《卫滨区财政局预算绩效管理内部工作规程》(新财效【2020】4号)_页面_10.jpg

 

《卫滨区财政局预算绩效管理内部工作规程》(新财效【2020】4号).pdf

 


  • 上一篇:关于印发《卫滨区项目支出绩效自评管理暂行办法》的通知
  • 下一篇:卫滨区财政局 卫滨区审计局 转发《关于建立全面实施预算绩效管理工作协同联动机制的意见》的通知
分享:
  • 河南省辖市政府网站

      新乡市
      南阳市
      郑州市
      洛阳市
      三门峡市
      安阳市
      平顶山市
      濮阳市
      开封市
      鹤壁市
      焦作市
      商丘市
      信阳市
      许昌市
      济源市
      漯河市
      驻马店市
      周口市
  • 区县政府网站

      新乡县
      牧野区
      辉县市
      卫辉市
      获嘉县
      原阳县
      延津县
      封丘县
      长垣市
      红旗区
      凤泉区
  • 推荐网站

      公共资源交易中心
      不动产登记和交易中心
      住房公积金网
      新乡文明网
  • 相关链接

      新乡新闻网
      新乡网
党政机关

Copyright © 2025-2030 卫滨区人民政府网 版权所有 wbq.gov.cn

主办:卫滨区人民政府办公室 邮编:453000

政府网站标识码:4107030001     电话:0373-2826002

备案序号:豫ICP备16010639号-2   豫公网安备41070302000232号

纠错